
We Will Build You a Done-For-You YouTube Content System That Will Guarantee 5-20 Qualified Sales Calls
With complete organic content, PAYING $0 on paid ads
Trusted By




















Testimonials
Examples Of Our Work:
Sebastian Esqueda - 188k Subscribers
Chase Chappell - 94.5k Subscribers
Yash Shah - 15.7K Subscribers
Lander Schlessinger - 9.83K Subscribers
Short Form Content:
@instacoachmike - 1.5M followers
@yomidenzel - 776K followers
@subahwadhwani - 44K followers
@Peter Yang - 7.22K followers
Thumbnails
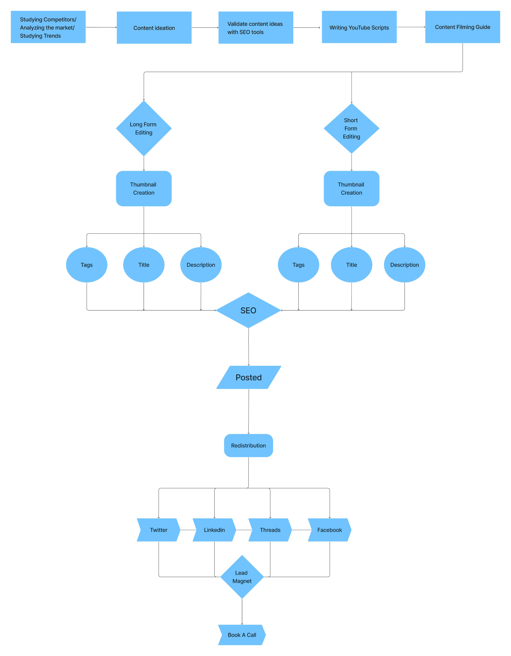
Become an Automated Content Machine
We come up with video ideas, script them, guide you through the entire recording process, edit them, do the SEO for YouTube and also post them for you. A couple of hours of recording per month creates a flywheel of video content that gets distributed across all major platforms.













